山东商报·速豹新闻网记者 杨芳 王承坤 张舒 摄影记者 王晓峰
6月26日,由山东商报·速豹新闻网联合济南市历城第二中学、山东师范大学附属中学共同举办的“2023山东精品高招会”与广大考生和家长相见,欢迎大家回到校园,精准咨询。全省排多少名可冲名牌大学,山东商报·速豹新闻网记者为考生支招。

山东建筑大学
预估位次参考:
1.普通类常规批:5万位次左右报考建筑学专业,8万位次左右报考城乡规划、风景园林等专业,9万位次左右报考工程造价、电气工程及其自动化、法学、财务会计类、英语等专业;10-11万位次左右报考土木工程、计算机类、通信、电子信息类、信息计算等专业;12-13万位次左右报考智能建造、智能制造工程、智慧交通等新工科专业以及其他建筑类、管理工程类、市政工程类、新能源类等特色专业;14-15万位次左右报考其他部分专业。
2.艺术类本科批:艺术综合分位次5000左右可报考艺术类本科批专业;艺术综合分位次1万左右可报考环境设计中外合作办学。
3.地方专项、济南走读、校企合作、中外合作:12-13万位次左右报考相对热门专业;14-15万左右报考特色专业;16万位次左右报考校企合作、中外合作等相关专业。
报考建议:
报考志愿要科学,合理搭配“冲稳保”。建议综合考量高考成绩/位次、学校/专业排名、计划变化、城市地域、兴趣爱好、职业规划/就业等因素,精心选择心仪的目标高校和专业。
山东建筑大学具有研究生推免资格,专业录取位次居前的有希望获得推免到清华大学、浙江大学、中国科学院大学等双一流高校深造机会。
影响报考因素较多,以上建议仅供参考。
华南理工大学
普通批次建议省排名一万名以内的学生报考。如果报考工科类的,建议八千名以内的学生报考。
山东青年政治学院
普本:500分以上有把握,490分以上有希望,480分以上可以冲。
校企类专业:480分以上有希望,485分以上希望很大,490分以上很有希望
山东财经大学
普本:位次3.5万名有把握,位次6.5万名有希望,位次7万名可以冲
山东交通学院
14至15万位次报有把握,17万位次有希望,20万位次可报考校企合作
南京邮电大学
限物理专业学科,16500位次报考有把握,19500位次有希望。不限专业学科,24500位次有把握,26700位次有希望
宁波诺丁汉大学
25000位次有把握,55000位次有希望,60000位次可以冲
东南大学
651分报考有把握,649分有希望,647分可以冲。
河海大学
15000位次有把握,20000位次有希望,22000位次可以冲
中国科学技术大学
800位次报考有把握,900位次报考有希望,1100位次可以冲。


咨询现场
南京财经大学
5万位次以内进校希望大
中国人民大学
中国人民大学本部常规批1000名以内希望很大,本部提前批1800名以内希望很大,苏州校区提前批和常规批6000名以内希望很大。
山东第一医科大学(山东省医学科学院)
2023年本科计划5260人,其中山东省3957人,省外1303人,生源覆盖28个省份。
结合近年来校(院)录取情况,山东考生志愿填报预估位次如下,仅供参考。
一、提前批:省属公费医学生计划29人,面向青岛、烟台等9个地市定向就业,建议8万名以内报考(物理+化学必选),志愿填报之前务必熟悉了解公费医学生相关政策。
二、普通批:
1.5万名以内 可报考五年制医学类相关专业,其中临床医学专业建议3.8万名以内报考;(物理+化学必选)
2.9万名以内 可报考医学技术类、药学类相关专业;(大部分为物理+化学+生物三选一)
3.13万名以内 可报考生物制药类、护理学类、医学工程类、医疗文管类等相关专业。(大部分为物理+化学+生物三选一,医学工程类必选物理,文管类不限选科)
三、其他类型:
1.地方专项计划 含制药工程、生物制药等6个地方专项计划260人,建议14万名以内报考。
2.校企合作办学 含护理学(校企合作,与北京圣辅国际教育科技合作)30人,建议15万名以内报考。
3.中外合作办学 含护理学(中外合作,与意大利“路易吉·万维特里”坎帕尼亚大学合作)70人,建议16万名以内报考。
四、其他省份考生可参照2023年分省分专业招生计划、往年各专业录取位次,结合各省招生政策综合考虑填报志愿。
上海财经大学
2023年上海财大报考建议:全省排名3000以内的考生报考金融、会计等专业比较有把握;7000名以内的考生进入上财的概率较高,7000-9000名的考生可以考虑冲一下。
北师港浸大UIC

暨南大学
暨南大学2023报考建议:综合改革类25400名,中外合作类31110名,根据去年估算。
中国社会科学院大学
2023年山东考生报考中国社会科学院大学,5000名以内比较有把握,7000名以内的可以冲一冲。
吉林大学
吉林大学2023年在山东招生610人,位次在16000名之前的比较有把握,建议位次在18000名以内的可以冲一下,某些专业的选科要具体参考吉林大学招生网官网通知要求,欢迎大家报考吉林大学!
香港中文大学(深圳)
港中大(深圳)在山东提前批次有裸分和综合评价两种录取方式。若裸分报考,欢迎高考省排名4500名以内的考生报考。综合评价报考,考生需入围综评测试。
华中师范大学
华中师范大学建议位次:提前批10000名以前,本一批20000名以前。(按照往年分数段上线希望较大)
中国海洋大学
在满足选考科目的前提下,山东考生高考位次在10000名以内的,绝大多数专业(类)录取的希望非常大;14000名以内的,多数专业(类)也有较大希望录取;16000名以内,也有较大希望被部分专业录取;位次在16000至18000名之间的考生,仍有录取希望;位次在18000名以后,但有十分强烈报考意愿的考生,也可尝试在志愿靠前位置填报。
中外合作专业方面,法学专业位次在25000以内有录取希望,计算机科学与技术专业和数学与应用数学专业位次在35000名以内有希望录取,海洋科学、生物、食品这几个专业位次在40000名以内有录取希望。
香港科技大学(广州)
香港科技大学(广州)报考建议,考生必选物理,5000位次比较有把握,7000位次可以冲一下。
西北大学
西北大学2023志愿填报建议参考一下2022年在山东的招生录取情况,如下:
上海外国语大学
在七八千名以内都可以冲,排位六千以内可以报的专业很多。提前录取的战略语种,排位1.5万名以内可以冲。
北京理工大学
北京理工大学2200名以内比较有把握,2400位次可以冲一下。
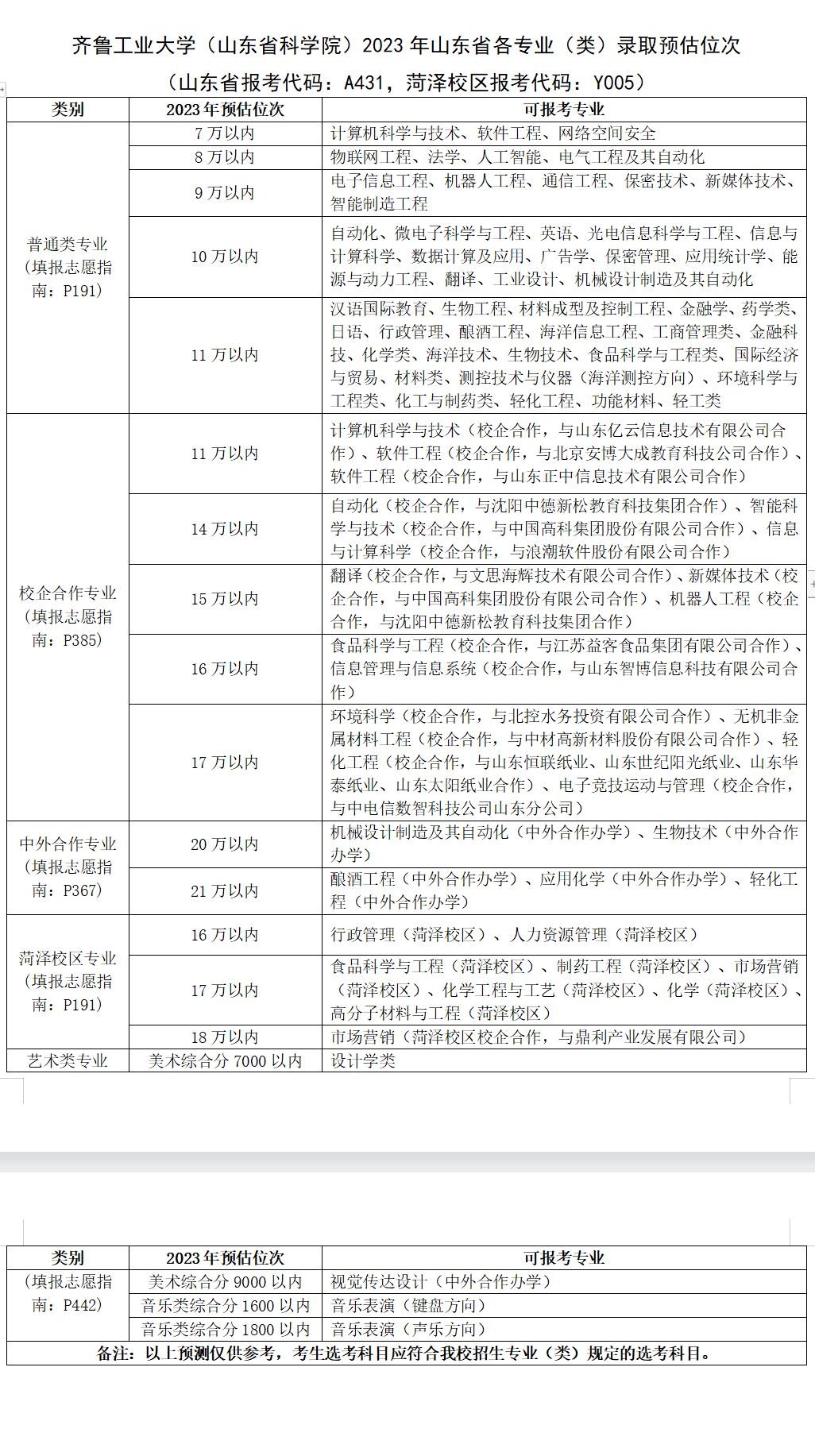
齐鲁工业大学(山东省科学院)
齐鲁工业大学2023年招生计划8100人,涵盖7个招生类型,其中普通类专业(类)49个,拟招生计划4573人;校企合作专业16个,拟招生计划1160人(含菏泽校区150人);中外合作专业6个,拟招生计划490人;艺术类专业3个,拟招生计划535人(含中外合作专业80人);地方专项专业(类)26个,拟招生计划250人;高水平运动队(足球方向)专业1个,拟招生计划22人;菏泽校区办学专业9个,拟招生计划1300人。校(院)面向全国27个省(市、自治区)招收本科生,2023年校(院)新增贵州省、云南省、吉林省、内蒙古自治区一本招生,截至目前,校(院)在有招生计划且未实行高考改革的13个省份中,一本招生省份达到11个。
2023年,新上食品营养与健康专业,纳入食品科学与工程类按照大类招生;无机非金属材料工程、高分子材料与工程、材料化学、宝石及材料工艺学合并为材料类招生;新增轻化工程(校企合作,与山东恒联纸业、山东世纪阳光纸业、山东华泰纸业、山东太阳纸业合作)、电子竞技运动与管理(校企合作,与中电信数智科技公司山东分公司)两个校企合作专业;菏泽校区新增化学、人力资源管理两个专业;地方专项招生专业(类)由19个增加为26个,招生计划增加至250人。

山东大学

哈尔滨工业大学
报考建议:本部:675分以上院士班,669分本硕博连读(未来技术学院),659分以上比较稳,656分可报,650分以上可以冲。
深圳校区:666分比较稳,660分可报,656分可以冲。
威海校区:626分可报,624分以上可以冲一冲。
中国石油大学(华东)
中国石油大学(华东)对于山东考生报考建议:
高分考生无上限,欢迎全省位次在一万五千名,甚至是一万名以前的考生报考,录取后有希望享受更优质的教育资源和更多的保研机会及奖学金等。
原本青春不设限,如果非要加上一个限制,那就是:1.8万名以内可以报适度的热门专业(越热门专业分数要求越高);2万名以内录取希望较大,但建议不要集中填报热门专业;2.5万名内也有一定机会,建议根据位次情况及历年数据选择合适专业;再往后建议以选科排名有优势的,填报符合相关要求的专业冲一冲。
华北电力大学(保定)
华北电力大学(保定)物理组位次在3万名可以冲一下,在2万4千名以内希望较大;化学组位次3万名可以冲,2万6千名以内希望较大;不限选考组在2万7千名内可以冲,1万9千名以内希望较大。
中国人民大学

西安交通大学
西安交通大学山东考生报考建议:3500位次以上希望大,4000可以冲一下。
1500名报钱学森学院的4个专业,自动化、人工智能、数学与应用数学、临床医学侯宗濂。
1500名-2000名推荐报 电类预选、能源制造预选、理科实验班、医学5+3。
2000名-2500名推荐报 智能电气与信息类大类、ACCA。
2500名-3500名建议报 经管类、能源制造大类,强烈建议经管类。(两个双一流学科)
3500名-4000名冲一下经管类、能源制造大类,不冲没有希望,冲到就是赚到。
山东中医药大学
山东中医药大学2023年报考建议如下:
考生在填报志愿时除考虑位次因素外,还应考虑选考科目是否符合专业要求因素,为更好地向考生提供咨询服务,结合近几年招生录取情况,为考生提供报考建议,数据仅供参考。
2023年山东省各招生类型录取位次预测:
2023年各招生类型录取位次预测:①中医学类(中医学、中医骨伤科学、针灸推拿学、中西医临床医学)专业建议成绩在553分左右,位次在7万名左右,建议报考学校5个左右的专业志愿,几率更大些,中医学(5+3一体化)属于本硕连读专业,录取位次更高一些;②临床医学、眼视光医学专业因选考科限制,建议成绩在553分左右,位次在7万名左右;③中药学类、药学类专业建议成绩在540分左右,位次在9万名左右,建议报考学校7个左右的专业志愿,几率更大些;④与医药相关类专业建议成绩在522分左右,位次在12万名左右,建议报考学校7个左右的专业志愿,几率更大些;⑤管理类专业建议成绩在508分左右,位次在15万名左右,建议报考学校7个左右的专业志愿,几率更大些;⑥校企合作类专业因限考科目为物理,建议物理位次在10万左右;⑦体育类考生(社会体育指导与管理)专业综合位次2600名以内建议报考。参照往年经验,上述位次下降5000位次可以考虑报考冲一下。
各专业选科科目如下:
①物理、化学、生物三选其一的专业较多,例如:中医学、中医康复学、中医养生学、中医骨伤科学、针灸推拿学、中西医临床医学、食品卫生与营养学、药学、药物制剂、中药学、中药资源与开发、中草药栽培与鉴定、眼视光学、康复治疗学、听力与言语康复学、康复物理治疗、制药工程、生物医学工程、康复作业治疗等;②物理、化学必考的专业:临床医学;③物理、生物必考的专业:眼视光医学;④物理必考的专业:计算机科学与技术、数据科学与大数据技术、信息管理与信息系统、智能医学工程等;⑤不限科目的专业:护理学、法学、应用心理学、运动康复、社会体育指导与管理、市场营销、英语、公共事业管理、健康服务与管理、社会与劳动保障等。
中国药科大学
2023年山东各专业预估位次:1.药学(本博贯通强基拔尖实验班)2人,3000至5000名左右的鼓励报考,录取希望很大;2.药学(拔尖创新班)3人,4000至6000左右录取希望很大;3.临床药学(本硕贯通卓越药师实验班)2人,第一年招生, 3000到6000名录取希望很大;4.临床药学2人,13000左右;5.生物制药(拔尖创新班)招3人,6000至9000录取希望很大;6.生物制药10人,10000至18000左右;7.药学类43人,9000至17000左右;8.中药学类13人,12000至19000左右;9.海洋药学4人,13000至19000左右;10.化工与制药类12人,14000至22000左右。11.中外合作办学,药学(中外合作办学)9人,临床药学(中外合作办学)3人,排名35000名之内希望很大。
华中科技大学
华中科技大学今年在山东招生普通类一共投入了179个招生计划,其中选考理科类171个,不限/文史类8个,根据我校历年招生生源情况,预计2023年考生653分以上的报考希望很大,652分以上的希望较大,鼓励各位考生积极填报。另外我校今年继续在山东投放有5个中外合作办学计划,如果有意愿填报中外合作办学的,高于预估线十分左右的考生填报,应该希望也很大。
兰州大学
兰州大学预估位次和报考建议:
1、高考位次在13000名以内的考生绝大部分专业录取希望较大(口腔9000、临床10000、计算机电子信息12000以内把握较大)。
2、高考位次在13000-18000名,部分专业也很有希望录取,可尝试在平行志愿靠前位置填报。
3、中外合作办学(计算机科学与技术)专业25000名以前把握较大,30000名以前也可冲一冲!
北京理工大学
北京理工大学2200名以内比较有把握,2400位次可以冲一下。
山东农业大学
山东农业大学报考位次建议:不限选考科目专业12万位次之前希望较大,热门专业10万位次之前更有希望录取。农学、理学、工学类专业,13万位次之前希望较大,优势专业、热门专业12万位次之前希望更大。中外合作专业19.5万位次之前希望较大。低于以上位次考生,建议靠前志愿填报冲一冲也有希望录取。
山东师范大学
山东师范大学面向山东省2023年
本科报考志愿填报建议
(学校代码:A445或Y006<本科综合评价招生及非西藏生源定向西藏就业>)
一、普通类:
(一)4.5万名(575分)以内鼓励报考国家级一流本科专业建设点、省级一流本科专业建设点以及往年录取位次较高的相关专业,建议前五志愿填报;5万名(570分)以内鼓励报考普通类其他专业,建议前五志愿填报。
(二)6万名(561分)以内鼓励报考地方专项计划、山东省属公费师范生相关专业。
(三)中外合作办学专业10万名(533分)左右鼓励报考。
二、艺术类:
须达到艺术类相应类别本科文化控制线。
(一)音乐类:音乐学专业,音乐类统考排名前800名鼓励报考;音乐表演专业各招生方向,音乐类统考合格考生鼓励报考。
(二)舞蹈学专业,舞蹈类(艺术舞蹈)统考排名前600名鼓励报考。
(三)航空服务艺术与管理(校企合作办学)专业,山东省航空服务艺术类统考成绩合格鼓励报考。
(四)美术类:美术类综合成绩排名前2500名,鼓励平行志愿第一位次报考;统考合格均鼓励报考美术学(山东省属公费师范生)专业。
(五)文学编导类:文学编导类专业统考本科合格线上考生,高考文化成绩13万名(518分)以内,鼓励报考。
(六)赫尔岑国际艺术学院:
音乐学(中外合作办学)专业(只招收有专业志愿考生,不招收调剂考生),音乐类统考排名前2000名鼓励报考。
舞蹈学(中外合作办学)专业(只招收有专业志愿考生,不招收调剂考生),舞蹈类(艺术舞蹈)统考排名前2000名鼓励报考。
美术学(中外合作办学)专业(只招收有专业志愿考生,不招收调剂考生),美术类综合成绩排名前6000名鼓励报考。
三、体育类:
(一)体育教育、社会体育指导与管理专业:体育专业考试合格考生,体育综合分排名前800名的考生,建议平行志愿第一位次报考。
(二)体育教育(山东省属公费师范生)专业:体育专业考试合格考生,体育综合分排名前700名的考生,建议报考。
四、本科综合评价招生:
新闻学专业入围考生高考总成绩达到山东省2023年普通类一段线;金融学、物理学、化学、生物技术专业入围考生高考总成绩达到山东省2023年夏季高考特殊类型招生控制线下20分;其余专业入围考生高考总成绩达到山东省2023年夏季高考特殊类型招生控制线,均建议报考相应入围专业。
山东农业大学
山东农业大学报考位次建议:不限选考科目专业12万位次之前希望较大,热门专业10万位次之前更有希望录取。农学、理学、工学类专业,13万位次之前希望较大,优势专业、热门专业12万位次之前希望更大。中外合作专业19.5万位次之前希望较大。低于以上位次考生,建议靠前志愿填报冲一冲也有希望录取。
北京理工大学
北京理工大学2200位次比较有把握,2400位次可以冲一下。
山东财经大学
山东财经大学2023高考招生志愿参考(山东精简版)
1、普通类专业
总位次6.5万名以内,录取我校普通类专业有希望;总位次4.5万名以内,报考经济类、财政类、大数据、财务管理、审计学、金融学类等比较热门的专业希望较大;总位次2.5万以内,报考我校最热门的金融学、会计学专业很有把握,3.5万至2.5万之间,希望也很大。
2、济南走读专业
总位次8万名以内的济南考生,录取我校济南走读专业希望较大;总位次5万名左右济南考生选择热门的金融学类、经济学类走读专业录取希望较大。
3、地方专项计划
总位次8万名以内符合报考条件的农村考生,录取农村专项计划专业希望较大;总位次5万名左右符合报考条件的农村考生选择热门的经济类、财政类地方专项专业录取希望较大。
4、中外合作办学专业
总位次7万名以内,报考中加合作经济学专业录取希望较大;总位次9万名以内,报考中加合作统计学专业录取希望较大。
5、校企合作办学专业
总位次12万名以内,报考校企合作旅游管理、文化产业管理专业录取希望较大;总位次9.5万名左右,报考校企合作信息管理与信息系统专业录取希望较大;总位次9万名以内,报考校企合作计算机科学与技术、保险学专业录取希望较大;总位次6万名以内,可以报考热门的校企合作会计学、税收学专业。
6、综合评价招生专业
为了尽量不浪费提前批报考机会,我校综招校测入围考生,只要达到山东省2023年普通类一段线且不低于山东省2023年特殊类型招生控制线下30分(即高考成绩490分以上),都建议填报我校综合评价志愿。如果在提前批未被综合评价录取,完全不影响考生后续常规批的录取。
济南大学
2023年山东省“稳妥类”志愿填报建议

太原理工大学
位次在两万六到三万位,可报太原理工大学。
对外经济贸易大学
对外经济贸易大学对于山东5800名以内的考生报考鼓励报名,6400名以内的考生可以冲一下,提前批次小语种专业鼓励15000名以内的考生报考。