首页>山东频道>综合 > 内容详情

山东普通类常规批第1次志愿投档情况表公布

2023-07-19 20:13:02 大字体 小字体 扫码带走
打印

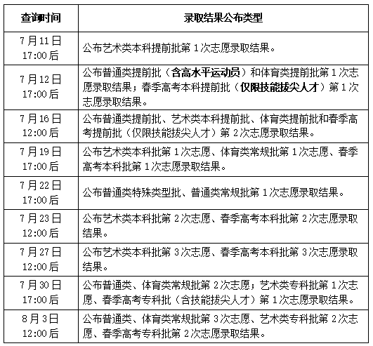
7月19日,山东省教育招生考试院发布了《山东省2023年普通类常规批第1次志愿投档情况表》。7月22日17:00后,将公布普通类特殊类型批、普通类常规批第1次志愿录取结果。

(以上为投档情况表部分截图)

长按识别下方二维码查看

完整版山东省2023年普通类常规批第1次志愿投档情况表

录取结果查询时间及类型

 

来源 山东教育发布

速豹新闻网·山东商报编辑:崔妮娜